Naegi, Inc. CI/BI デザイン
OVERVIEW
「デザインの力で地域経済の新しい循環を生み出す。」というミッションのもと、一次産業生産者向けクリエティブ支援を行う、Naegi, Inc.のコーポーレートロゴデザインを行いました。
【制作物】ロゴ/名刺
ロゴデザイン


デザインの背景

Naegi
Naegiの頭文字「N」をモチーフに、苗木の樹木と葉っぱを表現。
Growth curve
Naegiの頭文字「N」をモチーフに、一次産業をデザインの力で押し上げる力強い成長戦を表現。
The Japan
日本列島をイメージし、生産者に寄り添い、一次産業の伝統を尊重するメッセージを表現。
デザイン設計
フロー

ロゴを作成するにあたり、まずはブランドコンセプトの策定から始めました。
ブランドコンセプトの策定にあたっては、以下のフローで進めました。
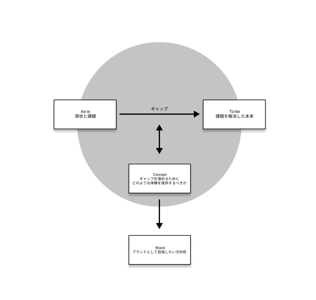
①As-is の検討、リサーチ
-Naegiが課題解決をする市場(一次産業、農家)の課題や現状の整理を行う
②To-be の想像
-①の課題をNaegiが解決した未来の市場の状態を考える
③Concept(To-do)の検討
-①と②のギャップを埋めるためにはNaegiはどのような体験、ソリューションを提供するべきかの検討を行う
④Brandの検討
-③を実行する中で、Naegiとしての立ち振る舞い、あるべき姿の検討を行う

※Figmaを使用したオンラインワークショップの実施(5時間程度+チャットでの議論)
検討したBrandの方向性

ロゴのリサーチとイメージのすり合わせ
ロゴのイメージリサーチやDesign Inception Worksheetを活用し、ロゴのビジュアルのイメージすり合わせを行いました。



