Kurashiru Redesign提案資料 / UI design, Document
dely株式会社へ入社する際に、企業分析やサービス分析も兼ねてRedesign案を考え資料にまとめました。
【制作日】 2020.4
【制作ツール】 Figma /Keynote
【制作期間】 3weeks
【ジャンル】 自主制作
dely株式会社CXO坪田さんの上記noteを読み、dely社の採用面接を受ける際にKurashiruのリデザイン資料を作っていくことにしました。
実際に作った資料
資料は以下の流れで構成しています。

競合調査
大手国内レシピ動画サービス3社から
①サービスのキーワード
②カラー
③写真やイラストのトーン
④レイアウト
上記の4項目を調査しました。
アプリ分析
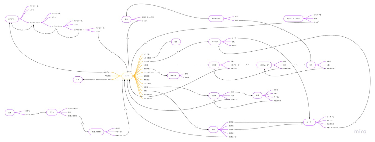
既存のKurashiruからリバースモデリングとUIトレースを行い、なんの情報がどの階層にあるかを分析することで、Kurashiruが重要視している体験設計は何かを考えます。
リバースモデリング図

UIトレースとその分析
競合との比較
分析を踏まえて競合サービスとKurashiruを比較し、Kurashiruの強みや差別化できるポイントを見つけます。

ペルソナの選定
これまでの分析から、Kurashiruのメインユーザーとなるペルソナと、サービスを拡大していく上で獲得していきたいペルソナを分けて選定しました。
2人の異なる価値観をもつユーザーが、実際にKurashiruをどうやって使うのかも併せて考え、そこからKurashiruアプリの理想を考えていきます。



UIのリデザイン案
既存のKurashiruには無い機能として
・レシピ動画をストーリー機能で素早く確認することができる機能
・作りたいものが決まっていなくても検索できる機能
の2つを追加してリデザイン案を考えました。
ストーリー機能

気分から検索機能
また、KurashiruのUIトレースをすることで改めて感じた、細かな体験設計の部分も併せて提案しました。
情報設計
ボタン等のUX設計
資料を持参した結果、提案の中身はともかく、資料を作ったという熱量に対して非常に好感を持っていただくことができ、内定に繋がりました。
もともと資料デザインが得意だったこと、日頃からKurashiruを愛用していたこと、前職で資料を使った提案の機会が多かったことなど、提案資料を通して自分の強みをより知っていただけたと思います。
