【自主制作】ORBIS cocktail graphy広告バナー
スキンケア迷子の20代後半〜30代女性向けに、パーソナライズスキンケアサービスを展開するオルビスの新ブランド「cocktailgraphy」広告バナーコンペに提出いたしました。【制作期間:3日間 制作時間:5時間 使用ツール:Photoshop】

○要件定義
・案件内容
ブランド名「cocktail graphy(カクテルグラフィー)」/20代後半〜30代女性のスキンケア迷子の方向けのパーソナルスキンケアサービス。自宅で肌測定の出来る「スキンミラー」とお肌に合わせた美容液で、スキンケアに新しい新習慣。
・制作目的
メディアサイトでカクテルグラフィーの広告掲載用
・ターゲット
20代後半〜30代女性メイン。「スキンケアを見直したいけど、どうすればいいか分からない」というスキンケア迷子の方。肌のゆらぎに悩まれる方。
・サイズ
縦250px × 横300px
・トンマナ
指定カラーのみ使用
・素材
指定の素材、WEB・SNS掲載の素材使用可 商用フリー素材、自身のイラスト等使用不可
・フォント
和文:Noto Sans CJK JP 英文:ゴシック体のもの
・制作ルール
バナー内には『素材』『サービス名ロゴ』『キャッチコピー』の3要素を取り入れる ※キャッチコピーは自身で考案
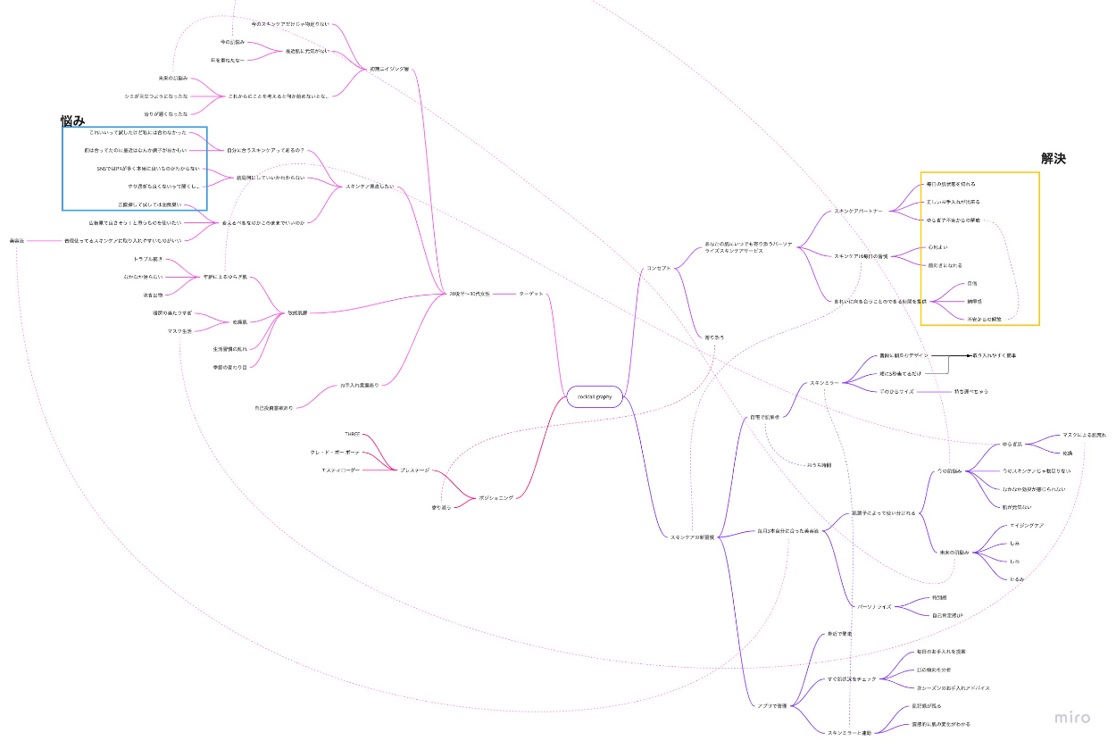
○情報設計
Mind mapを用い、クライアント側と消費者側の目線に立ち情報を整理しました。

・キャッチコピー
キャッチコピーを考える上で、cocktail graphyと同じポジショニングとなる化粧品ブランドのキャッチコピーを参考にしました。また、Mind mapから具体的な細かい悩みが多くピックアップされたため、キャッチコピーは「◯○になれた」のような結果論ではなく、「◯○になる」といった変わっていく、前向きでポジティブな印象の方向性で進めました。
・素材選定
他のスキンケア商品とは異なり、自宅で肌解析が出来、解析データを元に自身の肌にあった美容液が肌状況に応じて使える、というパーソナライズな点をバナーの中で伝えたいと考えました。そこで「スキンミラー」を肌に当てた女性の写真が、初めてでも伝わりやすい肌解析のイメージを与え、美容液が多く並ぶ写真を見てここから自分に合うスキンケアに出会えるんだ、といったイメージを与えられるような素材をチョイスしました。
○デザイン

情報設計の段階でブランドの想いや強みを整理したことで、レイアウトはスムーズに決めることができました。トンマナはパーソナライズを意識し、全体的に馴染みやすいカラーでまとめサブカラーの主張を抑えめにしました。
